- 分类:公民评论 (中文特刊),第16卷,2020 »
- 匈牙利学术专题讨论会摘录
- PDF版本的完整研究
- 科瓦奇·罗伯特、絮克什迪·奥妮克
智慧城市和医疗卫生创新在地方空间中
公民评论 (中文特刊),第16卷,2020,372-390页,DOI: 10.24307/psz.2021.0126
在全球和在地方层面上,都需要采取行动应对技术革命。这个行动非得需要地方社区的积极参与不可,公共部门不可能排他性的行动。近年来, 匈牙利地方政府变得削弱,只有在中央政府强有力的监护下才可能行动。去年的事件也带来了医疗卫生领域的迅速变化。在匈牙利,开发的重点在于远程诊断、一些云服务和通讯。预计,更复杂的技术将来才会出现。鉴于权限和资源的集中,智慧城市和远程医疗发展的关键由中央政府掌握。问题是小型社区如何能够参与,离焦的定居点能否在更困难的条件下为自己主动带头。
《经济文献杂志》(JEL)编码: H11、H75、I14、I18、I31、O20、O30
关键词:地方政府 ;智慧城市 ;技术革命 ;远程医疗 ;供应不平等
技术革命形成的框架
第四次工业革命创造一种新社会和经济环境:我们的生活、工作及其内容和环境都发生变化,传统的工作种类将消失并且新的工作出现。1 这个流程会持续数十年, 可能或肯定引发严重的社会,甚至政治紧张局势。2 对劳动力的需求发生变化( 期望的是创造力而不是知识、技能而不是专业知识,灵活性而不是忠诚 )。3 称为第四次工业革命的变革是数字知识社会的产物( 见Ford,2015;Nemeslaki,2018)。在 21世纪初,我们已熟悉数字化和自动化的概念、人工智能兴起,我们被智能的、相互沟通的、替代人类工作的人工系统围绕着。
从竞争力挑战和对资本需求的增长角度可以解释该技术过程的经济影响。全球竞争、产品和服务全球化持续加剧,甚至可以从很远的距离完成某项任务。因此,地球上任何一个国家的竞争对手都可以在当地发挥影响。资本需求是市场进入或固定资产需求的增加, 机械、设备和软件的购买产生的。有趣的是,尽管这两种现象相互促进,但从长远看,这可能会导致资本需求,集中度以及企业数量的减少,进而产生反竞争效应。这种集中过程在空间里也出现(Kovács,2019)。美国技术创新区域硅谷、布达佩斯Infopark和Graphisoft Park等都是这样的。4 在空间中,智慧城市和地区是容纳技术的创新环境,而在医疗保健领域,似乎是技术通过远程医疗将服务本身带入最偏远的地区。实际上,远程医疗也发生在一些中心和服务中心,所以在城市竞争中,这些中心的实际位置非常重要。
医疗保健的革命正在发生。它可以减轻医疗系统的负担、提高效率, 甚至可以显着降低成本。允许实时共享专业知识,从而为民众提供质量更高的医疗服务。然而,许多技术成就( 即使是社区使用的)也带来社会、经济和法律挑战。疫情可能在医疗保健服务等领域引发创新爆炸,从而可能迅速应对这些挑战;可以导致国家层面上制定全面战略以及与市场开发商,技术和创新公司形成的密切合作。就任何类型的医疗保健服务角度而 言,可及性、平等待遇、高质量和成本效益的运作是社会、经济社会和社会政策上的问题。现代信息和通信技术(ICT、GIS等)、互联网、智能设备等都意味着人际沟通的革命,而其中的潜力,在医疗保健,乃至在全球医疗保健方面是一个挑战和一个号召。根据世界卫生组织的报告,医疗保健中的远程医疗和应用远程技术可以有以下几个目标:1、提供临床支持、2、客服地理距离障碍、连接不在同一个地方的人、3、改善卫生保健成果。当前全球灾难的压力下处于起步阶段的技术将迅速发展。但是,创新(在这个领域也)不仅仅是一个技术问题,反而是一个非常复杂的社会、法律、经济和政治事实,而且解决方案不仅在开发方面是紧迫的。审查法规、系统、策略、国家政策等必须与技术革命同时进行。学习制度和灵活机构行为可能是实现所有这些的关键。虽然不可能在一夜之间完全结构的重组,但很显然,第四次工业革命大概在二十年前引发了大量的社会、经济和技术变革,而这些变革本身就需要对社区制度进行审查。智慧技术在城市规划中的出现、大众传播设备工具的发展、重新思考的绿色能源自动化、全球自动化、数字化、人工智能的普及,不仅导致或要求系统重塑,又改变人际关系、人们的思维和精神需求。在未来,人工智能将根据复杂的算法替医生对我们进行诊断、根据全面的遗传图谱将预测甚至预防我们的疾病,而且手术将由人工智能控制的机器人来完成。所有这些都会改变人际关系和信任的框架,甚至我们与我们自己以及与我们疾病的关系。未来何时会有医生只担任协调员的作用?将来什么时候只能听说手术曾经是由医生进行的?技术是否能缓解或加剧社会鸿沟?
技术和空间:智慧城市和地区
以技术为重点的公共战略驱动的发展
技术革命的空间效应反映在国家、区域和城市层面上。智慧城市和区域的概念在某种程度上恰好包含这种现象。这些概念在一定意义上意味着技术公司发展对区域和地方政府的影响,另一方面是地方和区域(自治) 政府的综合发展政策的总称。即使技术公司最无私的态度,在技术公司的能力和意图的驱动下进行的本地发展始终必然是单方面的。只有在初步能力和需求评估、适当挑选适用技术以及应用、开发、维护等条件基础上才能实现成功城乡和区域发展。基于民意、专业和居民需求的战略框架能真正的服务于共同利益。因此,关键问题是本地需求和对技术安装机构的依赖程度。这些市场组织的贡献最终与公共部门的长期承诺,即所谓的寻租行为和欧盟资源的引入相关,而基于“刚可得”资源的开发成本无论是短期还是中期,都高于基于内部需求的开发成本。
智慧城市计划可以追溯到技术公司的城市开发项目。匈牙利第一代智慧城市计划在2009年出现在T-City5 的尝试中,并且在2011年后,在IBM 的研究中。随后,智慧城市的驱动力被转移到地方社区的代表机构, 即地方政府。新一代的智慧城市已成为社区创新中心,其中居民和民间社会团体可以根据自己的想法发展城市和城市环境。阿姆斯特丹是最成功的例子之一。在这里,非政府和商业举措得到了强有力的市政框架。这个框架确保众多丰富多样项目能和谐搭配,因其基于创新平台的经济模式(如,AirbnB,Uber)与社区利益的协调,而赢得了欧盟委员会的Star City Award(星级城市奖)。6

根据地方政府普遍的,跨部门和跨利益的地方责任,以及辅助性原则7,地方和居民点环境的塑造,决定城镇的未来是地方(自治)政府的任务。因此,协调智慧城市相关的发展主要是地方政府的任务。该任务职能在战略框架内能有效实现。
智慧城市的概念
尽管技术爆炸性发展引发的开发及其命名,智慧城市的理论植根于复杂的,融合各种不同领域社会努力的公共政策。其中智慧城市是融合和刺激可持续性、竞争力和创新需求以及公共权力之外的资助倡议的城市政策。欧盟委员会的网站既注重智慧城市,又注重市场技术和社区支柱:“ 智慧城市是一个由于数字和电信技术,传统网络和服务更有利于市民和企业的地方。比信息和电信技术( ICT)的使用,更重要的是更好地利用资源并降低排放。这意味着更智能的城市交通网络、更高水平的供水和废物处理设施、更高效的建筑照明和供暖系统,以及更具互动性和负责任的城市管理、更安全的公共场所以及满足老龄化人口的需求。”8 在我们当前的混合型经济中,体现公共利益的(并为其利益工作的)公共部门在加速比所需速度慢的创新过程中发挥作用9:“智慧城市可以被视为人们之间的互动系统。这些系统利用能源、材料和服务过程并为其提供资金以促进可持续经济发展、适应性和高品质的生活。这些进程和互动将通过战略性地利用信息和通信基础设施和服务,在透明的城市规划和顺应社会的社会和经济需求的管理过程中变得智慧”( EIP, 2013) 。10 因此,这并不是对“ 智慧解决方案”的纯粹技术解释。匈牙利政府机构莱赫奈尔(Lechner)知识中心促使匈牙利智慧城市发展的定义的优点(其内容后来作为政令颁布)11 在于除了城镇之外,还考虑到城镇组(区域)。对智慧城市评级和范式系统进行研究会了解智慧城市本质的很多细节。智慧城市的测量可以仅着眼于建筑、可及性、供应问题、当地环境、生态系统的智慧程度(可宜居性、人口、经济、治理、流动性,例如鲁道

夫·金芬格(Rudolf Giffinger)和他的团队模型,或由欧统局城市审计系统或莱赫奈尔(Lechner)知识中心在前者基础上开发的匈牙利官方智慧城市测量系统)也可以将城市政策作为一项战略,其执行情况或其内容来衡量。12 因此,作为一项战略方案衡量智慧城市,可以审查战略的设计和执行情况,也可以专注于城市社的职能(参见DESI, 2016; OECD, 2019; Kovács,2018)。
智慧城市政策
负责任的,高效率的公共部门按照战略运作,而不跟随明智领导人的突然感受。在匈牙利,面向未来的思维在经济和社区组织中都不那么强烈13, 但协调一致的行动是良好合作的关键。就追求共识为基础的目标的公共部门而言,计划由有关级政府的民选机构批准,并由其运作机构(中央,省政府,市长合署)执行。投入和产出是成比例的,所以可以控制活动和实施过程(OECD,2015)。因此,成效是战略和目标的实现、其有效性以及对所有这些进行的控制。基于这种战略管理技术的(地方)政府模型是(地方)当地繁荣的治理的关键( 参见Kovács,2020)。在这种情况下,可以实现由公共部门协调的发展相对于自发发展的优势。由于资源和后背优先,所以进行协调是必需的。目的是各个开发项目相互促进而不是相互排斥;但尤其是要完成,随后利用那些使用公共资金的项目;以及最终确保行使质量标准。这种战略也可以称为公共政策。

由于城市问题千差万别,所以从制定战略出发也很重要。在2016年由匈牙利也批准的《阿姆斯特丹条约》旨在实现智慧、可持续和包容性的增长。将城市工作重点放在以下领域: 1、移民和难民的容留和融合;2、空气质量;3、城市贫困;4、住房;5、循环经济(以消费为基础, 可持续);6、地方经济中的工作和技能;7、气候变化意识(包括绿色基础设施解决方案) ; 8、能源转型; 9、可持续土地利用和基于自然的解决方案; 10、城市流动性; 11、数字转型; 12、创新( 灵活) 和负责任的公共采购。这些领域旨在综合处理城市的物质、社会和经济空间。但是科瓦奇·罗伯特(Kovács Róbert)的模型基于更综合的,不那么详细的概念基础上构建智慧城市战略:创新、环境和社区。这种方法中的动力是它本身能转化的能源。这些智慧城市支柱应对四大挑战:1、对适应的强迫,2、对可持续发展的强迫,其中环境、社会和经济(如竞争力和财务平衡)制约因素,3、公共部门和公共资金管理透明有关的基本挑战;4、不断变化的技术环境(Kovács,2018)。
值得注意的是,虽然中央政府不是智慧城市方案的参与者,但在一些国家,如印度和匈牙利,可以发挥一种促进者作用。印度政府在住房和城市发展部的协调下具有竞争和融资系统,14 而匈牙利政府则指定了莱赫奈尔(Lechner)知识中心发挥某种发展智慧城市协调作用。莱赫奈尔知识中心在这个任务范围内,于2017年制定了定义和方法论并且拥有一个智慧城市示例库,以支持大城市的智慧城市政策。15 匈牙利智慧城市政策的中央支持开始有所延迟,但变得越来越强劲,而且在数字福利2.0方案16中也出现。在欧盟2020-2014年预算和发展周期,对智能交通系统(ITS)计划的审查中,展示智慧城市的战略要素已成为了意旨。
匈牙利地方政府新前景和智慧城市
尽管我们认为,地方政府可能是智慧城市中最可信的中央行动者,但2007-2009年的危机以及公共服务的发展使许多地方自治陷入一种危机。在匈牙利1990年建立的地方政府体制意味着广泛的地方自治,似乎是肯定的法律基础,广泛的供应责任,以及政府对其财政的严重敞口。在政权更迭中失去空间的中央政府仍然是国家最强大的组成部分(法律,中央预算等)。从财务意义上讲,地方–居民点政府的回旋余地逐步缩小了,时任中央政府不断把巩固任务推给地方政府,呼吁提高供应效率,但在零散的定居地系统中,这是无法确保的。在微小区域范围内逐渐加强执行任务的体系本来可以解决问题,但最终在2010年之后,中央政府建立了新的权力下放管理体系,即政府合署网络,并且接管了中级公共服务任务以及越来越多的地方公共任务(教育、社会福利、卫生和当局职能)。地方自治政府的财政自主权大大减少了, 国家拨入的拨款成为专门用途的,而且在许多情况下,凭个别决定才能用上。2010年后的转变导致重大责任和资源损失(约40%)(参见《匈牙利自治政府法》MÖTV17,和地方政府年度预算,Kovács,2016)。
虽然在本论文开头我们已表示, 运营和发展以及中期和长期目标的协调是社区运营的唯一有根据的选择( OECD, 2015), 但我国地方政府实现这种运行的可能性是微不足道的。运营条件(受制于中央预算、往往相互矛盾的激励措施、获得投标资助的先决条件等)和法律条例和标准导致战略和先见之明的贬值、清空了战略的概念。地方政府领导队伍的准备程度和态度也不利于未雨绸缪(Kovács,2016)。在2010年之后,对于角色降低至执行者和收入监管者的地方政府而言,战略思维几乎不可能出现。
因此,如果没有中央政府的意愿和拨款,目前匈牙利几乎是不可能实现智慧城市方案的。匈牙利政府在多方面支持智慧城市方案。只有在强有力的地方承诺、超越国家任务执行者角色的,准备好的且有决心的市政府领导下才可以实现智慧城市方案。据专家,匈牙利(约有20万居民的)第二大城市德布勒森(Debrecen)有可能实现。就加上近郊约250万居民的首都布达佩斯而言,除了非政府组织薄弱尝试之外,公共政策只关注一些空气质量保护和环境政策问题。
智慧城市、远程医疗和工业4.0?
鉴于上述,智慧城市可以被视为地方对技术挑战的回应,同时也超越其范围。已开始的转型所带来的社会、经济和技术挑战,可以通过审慎的战略或公共政策框架加以妥善处理。尽管基于数字化和机器人技术的变革所带来的影响原因需要全国性的,甚至是更大范围跨国的,大型区域的合作(如欧盟),但地方的行动却也很重要。
远程医疗
适用远程医疗的影响
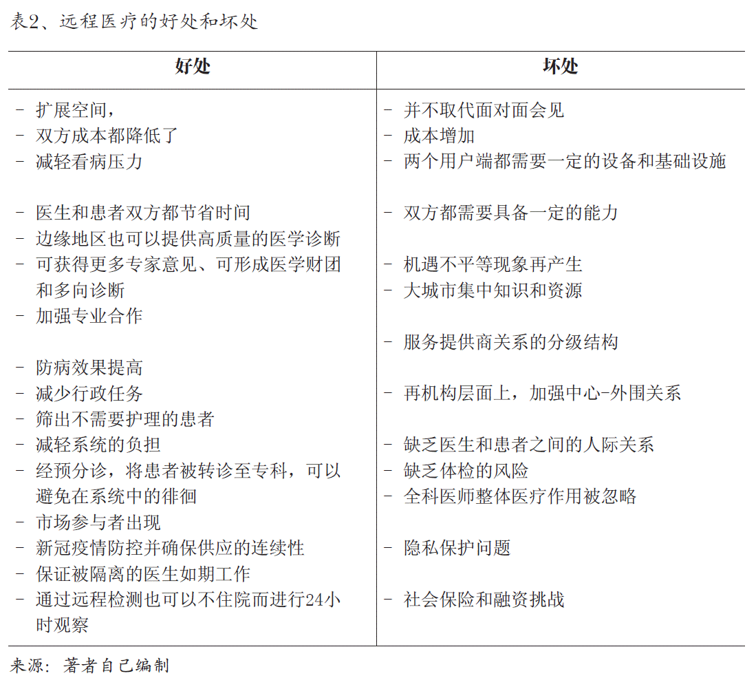
远程医疗看起来是一项很有前途的卫生保健创新,有可能提高医疗保健的效率。它为未来的发展带来了许多机遇,和许多社会、政治、经济和法律挑战。缩小物理距离可以减少地理上的不平等,减轻卫生保健系统的负担( 如医疗机构中的患者数量、减少取消预约的,预约却没来看病患者人数等) 。所有这些将导致更易于组织的和灵活的医疗保健服务。持续的监测将重点从治疗转向预防, 并且鼓励更健康的生活方式。根据鲍恩( Bán, 2017a),远程医疗应视为对专科医疗的一种补充服务。例如, 美国不少州,医生只能根据个人体检开具处方药,因此如果需要用药物治疗,患者应该亲自去看病,其实可以省却个人就诊。远程医疗既减少机会不平等现象,又导致其再产生(Bán,2015)。患者可以从远距离获得服务,在大城市可以发展较大远程医疗中心,而与此同时,在较小和中型城市中,医疗服务可能会退化。
这一转变对社会保障和医疗保险制度监管也带来挑战。融资问题需要针对现金福利和医疗保健服务制定不同解决方案:“匈牙利的立法中已出现了一种解决方案,其中在支付固定金额的情况下,纳税人既满足交税义务,又完成缴纳社会保险费义务。但是,就卫生保健服务而言,在适当考虑到可持续性的条件下,不能有效地应用缴费额原则或定额支付原则” (Homicskó,2020)。就立法而言, 需要新的能力。需要与技术进步保持同步,需要重新考虑法律上的数据安全问题,而且无论是数据管理问题, 还是远程诊断、面对面接触和放弃体检等风险方面需要考虑医疗保健提供者的责任。
对于节省时间和金钱的患者而言, 远程医疗非常方便,因为不必要亲自就诊,可以减少体检造成的压力,甚至可以避免看病恐惧(医生恐惧)。同时,为居住在偏远地区的人和行动不便的患者增加获得医疗保健的机会。通过智能技术,患者可以获得定制的医疗建议,这些建议可以基于机器人计算通过应用程序获得,或者可以寻求人类医生的帮助来传达数据。当“ 智能麦克风”收到口头指示“我嗓子疼,需要跟医生沟通”时,虚拟助手软件的帮助下为我们搜索远程医疗服务。18 但是,缺乏体检和会面也意味着挑战。缺乏传统联系也可能构成障碍。缺乏医护人员的人际支持、个人影响力和同情心的表达会导致患者失去动力,感到不安全和孤独。有必要对医护人员进行培训和再培训,以激励老一代医生掌握新技术和方法,并接受改变的患者行为。一种全新的医患关系正在展现:有意识的,能控制并了解自己和健康状况的患者不仅了解,甚至做出其自身医护和数据管理有关的决策。另一方面,应该有一个对合作开放的,愿意沟通、分享和解释专业知识的,与患者一起做出决定的医生。原则上,未来的患者将有机会更加有意识和力量,从而更有动力参与康复,预防,而所有这些也将有助于减轻医疗保健系统的负担。原则上的平等从不意味着真正的社会平等:从社会地位、文化、教育程度、年龄、区域不平等等方面来看,机遇含有不同意义。在没有足够支持的情况下,会再生产机遇不平等现象。目前,经过认证的智能设备非常昂贵。因此,取决于每个国家支持政策的, 精确的设备更缓慢地交付给有需要的用户。
总体而言,还缺乏能够证明远程医疗在缓解系统和成本效益的积极作用的经济影响研究。说服当地的决策者很难,从而远程医疗的问题不在发展和支持的范围之内。促进远程医疗传播的因素:政府政策和战略。这些因各个国家对数字卫生保健的态度而有所差异。电子卫生保健服务的规划和实施是一个复杂的过程,需要几个部门的合作。根据世界卫生组织的报告,国家机构可以帮助制定全国战略,从而可以促进远程医疗深思熟虑和规范的普及。国家机构的影响在时空上大。

不相同。从引入新技术前制定(甚至跨边界的)法律条件,到实际引入技术为止,都需要协调的,有计划的政府规划。据该报告,政府和机构支持是远程医疗传播中的关键点,但其全球传播在很大程度上受成本的阻碍。世界卫生组织在2010年的报告只提供了一项总体事实调查,但实际上这不够,所需要的是进行详细分析和制定全面战略。其中的支柱之一是科学卫生机构的参与:对资源密集型开发和测试进行系统的评估,以了解远程医疗的实际效果,从而增加进一步发展和实施远程医疗的可能性。虽然最好制定一项全球指导方针,但发达国家和发展中国家显然是在建立和传播远程医疗方面从不同起点开始的。而且发达国家也都有很大的差异。人们普遍认为,远程医疗的成本很高,而对发展中国家而言,成本可能成为政府层面的重要障碍因素。此外,基础设施欠发达( 全国互联网覆盖率等) ,专业技术知识的缺乏也是成功实施远程医疗方案的障碍。另一方面,发达国家更有可能考虑患者隐私和数据有关的法律问题。
获得的权利和机会
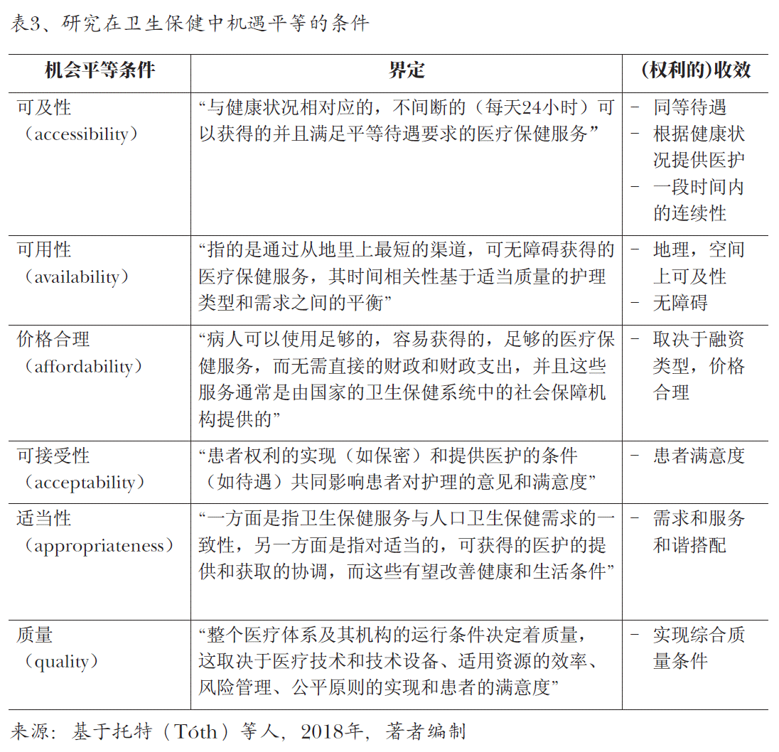
医疗保健有关的机遇平等问题并不仅涉及可获得的问题。研究人员越来越多地关注可及性、可负担性、可接受性、合规性和质量问题。古利福德(Gulliford) 等人(2002年)强调了获得医疗服务的机会也提供有关医疗服务质量的信息。专家们区分机会平等的至少四个方面:财政、组织、社会和文化障碍。
同时起作用的要素极为复杂,不仅因为它们是多方面的,而且还因为它们受个人,社会和机构既具客观性又具主观影响,如使用倾向、健康意识、信息渠道的特显或先前个人经验的影响(Vitrai,2011)。托特(Tóth)及合著者认为,“在平等机会的横向和纵向实施中,各个组成部分之间的相互影响,其关系的重要性在不同的程度上出现”。多层面效应极为复杂,不仅因为它们多层次的结构,而且还因为它们受个人、社会和机构的客观及主观特征的影响,如使用倾向、健康意识、信息渠道的特显或先前个人经验的影响(Gödény,2007)。

不同学科从不同角度分析机会平等的问题。根据世界卫生组织的报告(2010 年),文化和语言差异构成普及远程医疗的严峻的挑战。患者和医生都不信任现代医疗设施,缺乏技术知识和能力。托特及其合著者(Tóth等人,2018)提供了国内研究趋势的综合摘要。有关机遇不平等进行的研究通过一系列经验结果证实健康状况和医疗保健服务存在着地域差异(Bán,2017b)。
对于低收入,老年和乡村地区的患者而言,远程医疗的获得极为困难。根据2017年哈佛大学的一项研究,Medicaid19成人客户的26%从未使用过计算机、25%的人没有使用过互联网,而40%的人连电子邮件也不使用。再说,有21%的美国乡村居民难以接入高速互联网。根据匈牙利统计局2019年的数据,匈牙利94.9%的家庭拥有固定宽带互联网连接,但只有85.8% 的人曾经使用过互联网。根据匈牙利统计局2017年数据,匈牙利82.9%的人口曾经使用过计算机,也就说,17%的人从未使用过计算机。由于远程医疗中使用的智能设备数量有限,就出现这样的一个问题:到底谁有权真正使用这些设备。据法学家意见,“在21 世纪,应开发一种新的实物医疗服务筹资模式,以解决社会每个成员同样能获得医疗服务......在这种模式下,获取医疗服务的平等获取原则。这应该包括无论您居住国家哪个地区,所有人都能获得最新的数字医疗技术”( Homicskó, 2020) 。除了对可及性进行标准化之外,还需要考虑到个人捐款或使用税收手段来审查筹资原则。不平等现象的减少难以量化,因为远程医疗比个人医疗服务隐藏着更多的风险因素,无论是质量还是准确性,都无法替代它。
医疗卫生、空间和远程医疗
这个问题一部分与服务的可用性和可及性以及资源分配有关。可以根据匈牙利的地区、城乡人口规模以及城乡之间的差异和定居点的类型来确定区域差异特点。机会不平等的一个最明显的指标是出生时的平均预期寿命。统计数据显示,这方面的地域差异很大。一些研究从时间(时间距离)角度研究了可及性,可用性。按中风患者获得护理速度时间(分钟)探索了区域差异。作者指出,在19个州府都建立中风中心可将在关键的90分钟后得到或根本得不到医护的患者数量降低2% 之下(Kiss、Mattányi,2005)。其他地区研究警示关注大城市/城市医院和门诊医疗服务集中度。提供门诊服务的城镇勉强超过700个。残疾人在获得医疗保健服务方面也处于不利地位,部分原因是他们实体性地接达医疗服务场所受到阻碍,而另一方面, 医患关系也并不基于伙伴和合作关系(Fabula、Tímár,2016)。
但是,也有专家指出,健康不平等和环境因素,生物效应对微小区域死亡率的影响远大于获得卫生保健系统的机会。这就假设微小区域人口的不良健康和高死亡率原因主要在于个人和社会层面而不在于体制结构。社会经济状况决定了生活方式、生活和居住条件、饮食习惯、与健康和生活方式有关的知识和机会。此外,交通条件不足、贫困或失业会阻碍可达性(Pál,2013)。失学会导致低健康文化修养,以及与医生配合意愿不佳。此外,文化程度较低也阻碍在熟谙卫生保健系统的行政管理。
处境不利地区的居民可以在远程医疗的帮助下获得高质量的医疗服务,因为可以通过信息通信设备征求第二个甚至第三个专家的意见,而且他们的医生甚至可以在国外专家的帮助下进行诊断并提供治疗方案。就如上述,远程医疗可以节省旅行成本和时间,患者不需要因就诊而休病假。从医疗保健机构角度看,可以减少医疗等候者名单、远程医疗工具可消除不合理的护理,从而减少行政工作和徒劳的工作( Bán,2015)。通过远程监控可以连续监控患者的状态,这在难以到达最近的医疗保健提供者的地区尤其重要。同时,鲍恩提请注意,大多数研究者偏向远程医疗,相对较少的文献涉及其负面社会影响。信息通信技术由于从根本上与大都市地区相关,所以继续加剧区域差异。此外,虚拟空间将永远无法完全取代物理空间的角色和功能( Bán、Pál, 2015)。其中一个原因可能是,医疗保健服务中只有一部分才基于言语关系。体检和治疗以及其他非语言因素无法取代。因此,最好不要将虚拟空间和物理空间视为是对立的或替代性的,而要注重它们的互补性。此外,虚拟空间也不能独立于物理空间的特性,因为支持其使用的基础设施是建立在物理空间中的。除了区域不平等之外,社会不平等也会( 因个人具备的设施、应用知识等) 在用户层面上增加(Bán,2015)。远程医疗的负面影响之一,是远程医疗可能产生新空间依赖性,所谓的“虚拟供应区域”(Bán,2017a)。所有这些进一步说明和加深资源分配的差异。知识和资源的分配“合理地”集中在中央机构中,从而进一步加强城市和大城市的主导地位。“因此医疗卫生枢纽也在大城市的环境中产生”(Bán,2017b)。
鲍恩(Bán,2015)根据Cutchin, Strömgren和Bashsur的研究结果将虚拟网络的关系分为的四种类型。分布式网络不一定是分层的,但是其他三个是从属性质的。分层网络具有中心位置-远程位置的模式,其中城市的医疗机构通常是中心位置,而乡村环境是偏远的,边缘化的,资源不足的位置。与边缘化地区相比, 医疗保健资源和远程医疗应用也都在城市里集中。由于远程医疗会出现一些越来越强的节点。“这些节点是一个包括高等教育(临床)和诊断中心在内的机构团体”( Bán,2015)。这增加集中知识和资源的医疗保健机构的负担,因为“通常在较小的医院中以足够的人力资源也可以适当治疗的患者也被转移到更高级别的机构”( Bán,2015)。专业能力的集中与医护的分散化同时进行。举例说 ,患者以前亲自去皮肤科门诊就诊,而现在,对边缘和能力不足的地区拍摄的数字图像在知识和资源中心进行评估。当然,远程医疗不能替代患者需要亲自就诊的情况 (Wootton,2012),但是有人认为, 远程医疗“会增加健康不平等,因为可能成为反对投资当地卫生资源的一种原因,所以将世界分为医疗领域中两个完全分开的群体”( Bán,2015 年,第323页) 。因此,一个群体可能会继续接受传统面对面的方式的高质量医疗服务,而另一个群体只能在远程医疗框架内用上这些以资源和知识为重点的节点。因此,“远程医疗实际上增强专业和经济实力的作用”(Nicolini,2006)。
由于远程医疗,地方、全科或家庭医疗服务的未来情况可能会出现矛盾。远程医疗提供的特殊服务在专科医师和患者之间建立一种特殊关系,从而减轻全科医生的职能,并且可能会失去其最初的“门卫”作用。其好处可能是减轻全科医生的负担,获得更迅速的专科护理,但与此同时,失去全科医生的原始功能(全面了解患者一般情况,系统地看并监督患者的生理状况)( Bán, 2015)。从另一个角度看,举例说,远程心脏检测“可以提高全科医生在循环系统疾病领域的经验、专业知识和能力,从而改善全科医生为患者提供优质医护的决定”(Bán,2017a)。
匈牙利的远程医疗
远程医疗在瑞典,法国和其他西欧国家已有很长时间的历史。20 美国远程医疗协会和急诊专业组( Ame- rican Telemedicine Association Emergency and Response Special Interest Group)以及北约多国远程医疗系统(NATO Multinational Tele- medicine System)也制定了应对灾害的行动计划(Győrffy等人,2020)。匈牙利也有多家服务提供商提供网上咨询服务( 如DokiApp、Teladoc Hungary Kft、MediCall、Medio、Tritonlife Telemedicina)。在公共卫生领域,远程医疗开发的招标融资也在进行。在远程医疗方案(2019)的框架内,全科医生在线组织(Háziorvosok Online Szervezete)21 在涉及公共卫生的几类疾病的开发项目内,吸引了不少全科医生参加试点项目。除了远程诊断开发之外,通过2019年2月份启动的招标项目对电子医疗服务系统(EESZT)进行了更新,开发了全国肿瘤学信息系统,在开发药房网络自监系统,以及将辐射暴露登记册接入EESZT。据计划,将建立一个中央远程医疗信息技术系统,以便能在患者家中收集健康数据。此外,还开发了肾脏病登记系统,并且婴儿客观听力筛查系统也启动了。22
在匈牙利,发展方向主要针对于云储存和数据共享框架的现代化以及医患关系转移到互联网。从市场和国家角度看,需要通过减少个人就诊来减轻医疗服务机构的负担并且使获得医疗服务更加便利。在牙科等特殊领域,也有必要引入所谓的远程牙科。因此,患者只有在合理的情况下才去牙科看病。在远程监控过程中,患者将图像上传到系统并接收在线医疗说明,提供初级预防咨询(Győrffy等人,2020)。远程医疗的一项重要功能还在于可以进行在线咨询和加强远程监控,以减少诊所感染的风险。
公共政策的责任和工具箱
除上述之外,新经济条件还要求企业提高灵活程度,快速反应和创新能力。如果一部分劳动力(主要是可认为是相对机械的活动)逐渐但以加速的步伐被技术解决方案所取代,这可能影响匈牙利一半以上的劳动力(参见麦肯锡全球研究所的研究23),那么我们显然面临着负责任的公共部门必须应对的社会影响。如果政府只关注短期流程,不注意其实际(5-10年甚至50年的)影响可能会加倍和加剧问题。24
面对当今的自动化浪潮,很难想象到,如何能与大量、持久力高的和廉价,素质低的工人竞争。怎么与( 在极端的情况下)能每天24工作的劳动力竞争。机器人警惕不丧失, 能比人类更准确地执行机械化,精确的任务。因此,人类经济中的位置将来可能是在需要创新和复杂思维活动中,在需要真正衡量的,难以用算法描述或表示的复杂决策中。如果我们想到这一点,一个没有充分准备的社会就会面临新的“机器破坏运动”。如今,对准备的需求已存在,不能仅限于支持有前途的活动、经济部门得支持,或增长它们的绩效和能力、为落后者提供临时援助,而应该包括为工人提供技能,思维和态度方面的准备。此外,还需要重新思考我们教育体系的内容和方法。
就匈牙利国内情况而言,问题很严重,特别是在落后地区,因为在过渡中应该使工人的能力更接近满足不断变化的条件。而且雇主的思维和期望也较传统,还没有反应新需求的认识。与此同时,这些变化本身并不以同样的方式影响经济的所有部门。传统思维的变化缓慢,但教育体系暗示的思维和行为模式几乎没有任何改变(参见Sós,2019年的研究报告)。总体而言,匈牙利社会正面临着走向现代化的重大步骤。我们所面临的未来的情况类似于伴随着政权更迭的但一部分独立于其的适用、模式和市场变更导致的经济创伤。到目前为止,已产生的答案本身包含前瞻性(正面) 适应元素,同时也包含(负面)适应因素,即旧秩序的影响。后者的解决方案可以持续一段时间,甚至可以临时解决问题,但从长远来看,会造成更大的损失,推迟不可避免的变更。在匈牙利,负责任的社区决策者只能从资源、生产和公司结构角度思考问题,并没有意识到一个基本原理,即创新不仅仅是知识,而其至少一半是思想自由。
技术变革和经济转型直接地,和通过社会和环境间接地也产生影响。创新思维受到社会制度,它们所代表的价值和动机等强烈影响。此外,竞争法的目的也不仅是增加竞争,又是加强创新和研究(Szuchy,2009)。不能陈述, 国内战略规划者看不到需要哪方面的变化。国家研究发展和创新战略25的支柱是知识生产,知识流通和知识的使用。然而,看不到任何变化,从幼儿园到小学,再到中学和高等教育机构,教育都是传统知识为基础的管教学生的。不过,快速的社会变革带来的技术发展在鼓励在服务提供者和用户都掌握新型知识。仅仅让整个医疗卫生行业为在线空间提供医护服务做好准备整是不够的, 也应该确保民众尤其是缺乏技术技能的民众的参与。况且,获得服务的新型不平等现象需要系统范围内的解决方案。
在卫生保健中,由远程医疗引起的空间过程与我们在经济的其他部门中怀疑出现的现象非常相似。技术流程导致社会,经济和空间的彻底转变。工作的概念和内容正被重新诠释,预期空间和资源将高度集中。在欧盟和成员国层面上,须确保经济因素的竞争力、须确保数字和自动化转变失败者协助尽可能顺利过渡到新经济,但与此同时,必须对乡村的未来做战略性决定,否则会失去其剩余的资源。在国家和地方层面上,为更好地应对新挑战,技术转变及其经济社会变化起见,可能的任务是重新考虑并且按新概念实施公共服务。其中当地各种单位可能发挥作用。在匈牙利,地方政府表达其利益的可能性很小,但是,总的来说,地方层面必要的努力可以体现对居民负责任的政策在Glocal26 (整体局部兼顾)中。
备注
- 1 洛特·拉斯洛(Lóth László)在其研究报告中详细分析了工业4.0的定义,并且提到不同的概念和实质性内容重点(洛特, 2019年)。
- 2 尽管在2020-2021年最主要的任务是控制冠状病毒病(COVID-19)疫情以及应对其对经济和社会影响,同时在背后发生技术变革的数十年的进程,并且动摇社会,甚至政治基础。在这个过程中,尽管实施了经济政策方案,但替代已消失的岗位相对缓慢,而这个情况吞蚀中产阶级,甚至破坏对民主的信心(Ford,2015;Molnár,2018)。由技术转变引发的过程早已为人所知。最初是弗里德里希·恩格斯(Friedrich Engels) 描述的 ,所以称为恩格斯过渡 (Engels,1980年)。
- 3 匈牙利中央银行(MNB)2016年的增长报告详细讨论了工业4.0的条件和国内形势, 准备的必要步骤(MNB,2016年)。
- 4 这些都是设有大量类似技术公司的地理位置和办公楼综合。在其他行业中也可以观察到这种接近,而且尽管存在竞争,但这种接近是基于利用互惠互利机会(互动、供应商、专业知识等)。
- 5 https://www.t-systems.hu/smartcity/smart-city-with-intelligent-solutions/t-city-szolnok-the-city-of-future
- 6 参见Kovács,2018的上述著作。
- 7 公共事务应在可以有效办理的最低层面上进行处理的原则。
- 8 https://ec.europa.eu/info/eu-regional-and-urban-development/topics/cities-and-urban-development/city-initiatives/smart-cities_en
- 9 这是将本文上半部分的重要经济理论困境归纳一句话。
- 10 翻译并选定定义的是由 MUTK 发起的SmartCity.hu计划的领导翁叶特·理查德(Ongjerth Richárd)。
- 11 第56/2017 (III. 20.)号政令。
- 12 彭格拉茨·费伦茨(Pongrácz Ferenc, 2019年)在其博士论文中列出的测量系统比以下的要多得多。
- 13 在一次工业4.0大会上的演讲中,洛特·拉斯洛( Lóth László )也批评了市场部门上战略和目标导向思维缺乏和不足(Lóth,2019)。
- 14 http://smartcities.gov.in/content/inner-page/strategy.php
- 15 有关匈牙利政府( 包括 Lechner 知识 中心)在匈牙利智慧城市方面的出现和作用的更多信息 ,请参阅科瓦奇 (Kovács,2018年,第4页)。
- 16 https://digitalisjoletprogram.hu/ ; https://djnkft.hu/digitalis-jolet-alapcsomag/
- 17 2011年关于匈牙利地方政府的第一百八十九号法律
- 18 SearchHealthIT: Telemedicine, 2020, https://searchhealthit.techtarget.com/definition/telemedicine
- 19 Medicaid是美国联邦和州政府共同拨款的联合医疗补助计划,旨在为低收入人群提供医疗保险费补助。
- 20 https://mabisz.hu/szemle/?p=31610
- 21 EFOP-1.9.6.-16“电子卫生部门发展”招标
- 22 https://www.aeek.hu/-/innovative-innovations-inhealth-it
- 23 详见麦肯锡(McKinsey)网站:https://www.mckinsey.com
- 24 多年来,卡罗利·加什帕尔( Károli Gáspár)大学行政和法学院一直在研究新技术在法律制度中的地位。除了直接的法律和技术问题之外,这些研究还涉及对不断变化的社会和社会机构的影响,如受劳动市场环境和公共部门的效率挑战影响的社会保障体系。
- 25 相关战略的细节讲有负责维护和实施战略的匈牙利国家研发和创新局制定。
- 26 这是“全球”( global )和“地方” (local)两个单词的结合,拥有“思考全球化,行动本地化”的战略意愿。